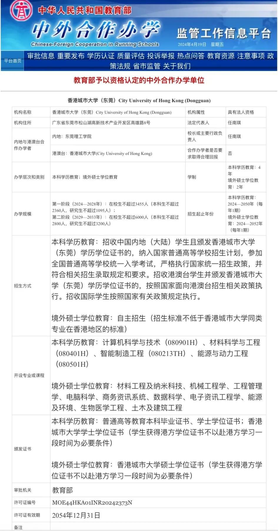
4月16日,教育部發函正式批準設立內地與香港合作辦學機構——香港城市大學(東莞區),這也是繼香港中文大學(深圳)、香港科技大學(廣州)、北京師范大學-香港浸會大學聯合國際學院(UIC)之后,第4所選擇來內陸建設合作辦學的高校。
中外合作辦學資質查詢結果
↓↓↓
.jpg)
9月開學,確定!
港城(東莞)的設立主要聚焦在計算機科學(CS)、人工智能、數據科學、高端電子信息、生物醫學工程、智能制造、先進材料、新能源、數字經濟等領域研究,立志打造一所比肩國際水準的世界一流學府。
學校地址:東莞松山湖科學城
首批開學:2024年9月(已開放招生)
學制安排:本科4年,碩士2年
招生規模:第一階段為2024~2028年,在校生不超過3455人,其中本科生不超過2360人,研究生不超過1095人
首批4個本科專業:計算機科學與技術、智能制造工程、材料科學與工程、能源與動力
首批10個碩士專業:電腦科學、電子資訊工程學、材料工程及納米科技、機械工程學、能源及環境、商務資訊系統、土木及建筑工程、工程管理學、生物醫學工程、數據科學
24Fall東莞港城撿漏,掃碼添加微信咨詢▼
微信掃碼或點擊圖片??免費咨詢&領取資料
入讀東莞港城?
香港城市大學位列2024QS第70位,理學強校,金融會計、工商管理、稅務、市場、管理、企業行為、風險管理等是強勢專業。
港城前身為1984年建立的香港城市理工學院,1995年更名為香港城市大學,且遷校址至香港九龍塘,1997年設香港九龍灣分校,在內地開設有深圳、成都、蘇州三所研究院。
可以說是相當牛逼!!
2022年東莞港城批準建立,2024年9月首批招生開學,備考港城肯定東莞港城也差不到哪兒去,24fall已開放招生,參考港城錄取標準如下:
本科:內地達一本線并往上加90,要求英語至少120;國際學科要求列舉如下
AL:AAAA~A*A*AA,雅思6.5~7.0或托福87以上;
IB:35~41;托雅同上;
AP:3門達到4分,認可SAT及ACT申請;托雅同上
碩士:985/211均分82,雙非88,雅思6.0或托福79或大學英語六級425以上,部分專業有工作年限要求。
在中外合辦大學念書對英語要求頗高,希望在口語補補課,或者希望快速出分以便申請東莞港城的小伙伴,優越有一套免費的云模考系統,幫助你們測試自身水平,推薦雅思小白都來測一測,好為單項提升做好方向規劃哦。
保7分雅思班課
① 4.13上海智遠雅思周末班,有位可插班,可線上可線下;
② 4.29智越雅思全托班,有位,可線上可線下;
③ 5.6智贏雅思晚課班,有位,線上
其他班課
① 5.5智閱雅思預修班,有位,線上;
② 5.6 GRE 320晚課班,有位,線上;
以上是【【留學動態】官宣!香港城市大學(東莞)正式設立! 】相關的全部內容,查看更多【大專生出國留學】相關資訊可前往【優越留學】首頁!詳細申請規劃及方案定制請預約優越留學顧問為你一對一解答!
